我们提供安全,免费的手游软件下载!

免费游戏下载_手机应用下载_游戏攻略_排行榜 - 冰河游戏 >

首页图标 当前位置: 主页 > 安卓软件 > 生活实用

交管12123App 软件封面 - 冰河游戏

交管12123App

类型:生活实用 适合系统:安卓系统

大小:218.23 MB 更新时间:2026-04-28 08:07:12

推荐指数:交管12123App 推荐指数3星

软件简介

交管12123是公安部官方互联网交通安全综合服务管理平台的唯一手机客户端App,其打破了传统办事需要线下跑窗口的限制,让车主和驾驶人能够通过手机完成几乎所有交管相关业务,包括违章处理、考试预约、新车选号、证件补换领、驾驶证延期等一系列功能,让用户只需动动手指就能完成复杂手续。交管12123App还提供信息提醒和业务点导航,帮助用户不遗漏重要事项,并快速找到线下服务网点,作为公安部官方应用,它的数据安全与权威性也让用户能够放心使用。

交管12123App主要功能

1、用户注册。

2、绑定本人机动车和驾驶证。

3、电子监控设备记录的违法行为处理。

4、机动车驾驶人考试预约。

5、新车预选机动车号牌。

6、补换领机动车行驶证、机动车号牌、机动车驾驶证,补领机动车安全技术检验合格标志。

7、机动车驾驶证延期换证、延期审验、延期提交身体条件证明。

8、机动车、驾驶证相关信息查询及告知提示。

9、交通管理相关业务办理地点导航。

交管12123怎么添加新购车辆

1、进入交管12123后点击首页的新车选号

2、然后选择号牌城市

3、确认同意协议

4、然后将信息补充完整

5、输入车辆信息以及型号

6、最后申请审核即可

交管12123怎么交罚款

1、进入软件后点击首页的更多

2、然后选择罚款缴纳

3、这里你可以查看名下的所有违章罚款或者某一辆车的违章罚款,根据自己的实际情况选择

4、进来之后就可以缴纳罚款了

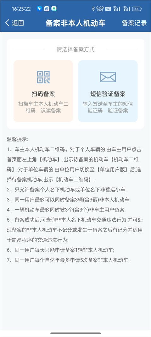
交管12123怎么绑定非本人机动车

1、登录“交管12123”APP后,点击【机动车】图标

2、然后选择案非本人机动车

3、进入备案非本人机动车业务流程,用户可以选择“扫码备案”或“短信验证备案”两种方式备案非本人机动车。

4、扫码备案

采用“扫码备案”方式的,对于待备案机动车为个人名下的,车主用户登录“交管12123”APP,点击首页面左上角【机动车】,生成待备案机动车二维码;对于待备案机动车为单位名下的,单位用户登录“交管12123”APP切换至单位用户版,选择待备案机动车生成二维码。二维码生成后,需要备案该机动车的用户使用“交管12123”APP扫码。用户扫码验证通过后,选择与车主关系,提交备案申请。

【车主用户生成机动车二维码】

【单位用户生成机动车二维码】

【备案用户扫码认证】

5、短信验证备案

采用“短信验证备案”方式的,用户输入需要备案的非本人机动车的号牌种类、号牌号码、发动机号后六位,选择与车主关系后,点击获取验证码,系统将发送短信验证码至车主手机号码(验证码优先发送至车主12123注册的手机号码,未注册12123账户的则发送至机动车登记手机号码),申请用户输入车主收到的短信验证码,验证通过后,提交备案申请。

更新日志

v3.4.7版本

修复已知问题

软件截图

交管12123App 软件截图1
交管12123App 软件截图2
交管12123App 软件截图3
交管12123App 软件截图4
交管12123App 软件截图5
交管12123App 软件截图6
交管12123App 软件截图7
交管12123App 软件截图8
交管12123App 软件截图9
交管12123App 软件截图10
交管12123App 软件截图11
交管12123App 软件截图12
交管12123App 软件截图13
交管12123App 软件截图14
交管12123App 软件截图15
交管12123App 软件截图16
交管12123App 高清截图1 交管12123App 高清截图2 交管12123App 高清截图3 交管12123App 高清截图4 交管12123App 高清截图5 交管12123App 高清截图6 交管12123App 高清截图7 交管12123App 高清截图8 交管12123App 高清截图9 交管12123App 高清截图10 交管12123App 高清截图11 交管12123App 高清截图12 交管12123App 高清截图13 交管12123App 高清截图14 交管12123App 高清截图15 交管12123App 高清截图16