我们提供安全,免费的手游软件下载!
三角洲行动【全面战场】KC17强势改装 射速快又稳纵横全面战场不是梦!如下:
Hello,各位三角洲的干员大家好!三角洲行动全面战场模式,由于地图大并且地形复杂,然后地形复杂,有人问:有没有一把枪非常的好压,并且伤害还不错,换弹还特别快的!有的有的兄弟,今天这把 改装版KC17突击步枪将会实现你的梦!

【改装版KC17突击步枪基础介绍】
外观方面:这把改装版KC17突击步枪整体为黑色哑光质感,枪身线条硬朗,具有典型的现代步枪设计特征。枪管前端装有枪口装置,枪管上方延伸出带有散热孔的长皮卡汀尼导轨,可用于安装瞄准镜等配件;机匣部分结构紧凑,表面有防滑纹路,侧面和下方设有多处战术接口。握把为垂直设计,带有指槽增强握持感,下方配备可拆卸式弹匣。枪托为固定式黑色聚合物材质,尾部有缓冲垫设计,整体造型偏向实用化战术风格,配件布局清晰,突出模块化改装特点。

武器代码:KC17突击步枪-全面战场-6H4VVIC09Q34170U2BIMC
内含配件:AR重塔握把、稳固握把底座、KC17长剑枪管、堡垒水平补偿器、UKC17先进战斗枪托、RK-O前握把、游侠护木片*3、DBAL-X2紫色激光镭指、AK12聚合物30发弹匣、蜜獾小口径快拔套(黑)、微型瞄具增高架、战斗红点瞄准镜、
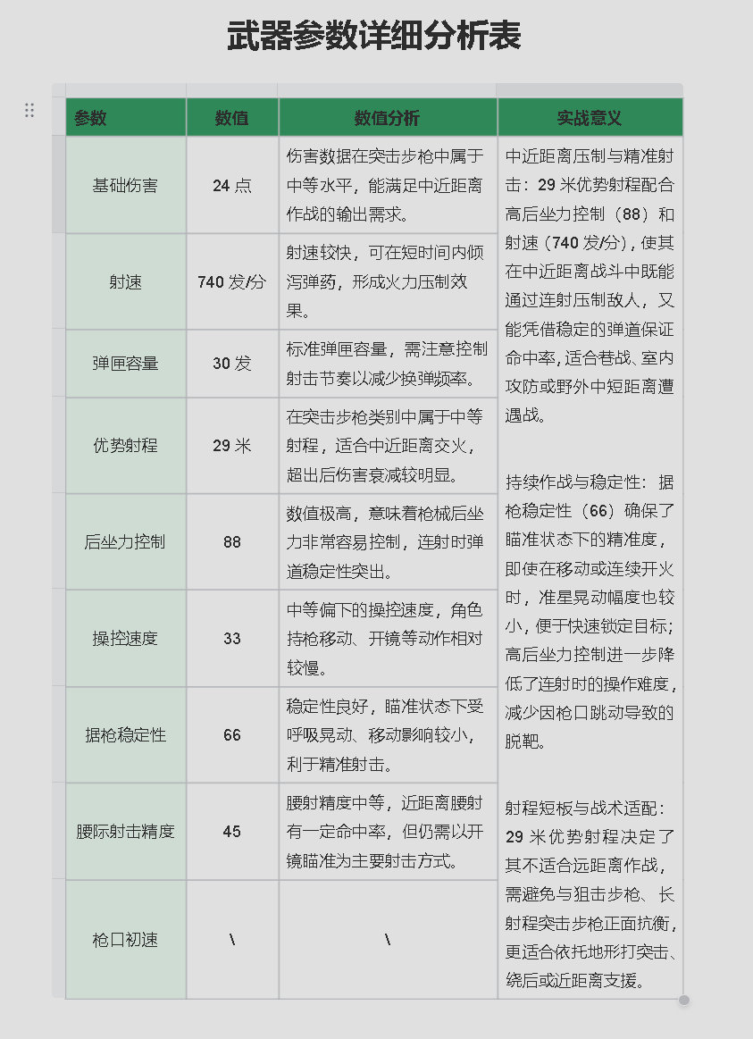
【武器数据】

后座力稳定性:改装后,无论是全自动连射的弹道集中度、静态瞄准的精准度,还是移动/受击时的稳定性,均有显著优化,尤其适合需要持续火力压制或中近距离快速作战的场景,能让使用者更轻松地控制武器,减少因后坐力和晃动导致的脱靶问题。

从数据种可以得出:KC17突击步枪是一把以“稳定性和中近距离压制力”为核心优势的突击步枪。其极高的后坐力控制(88)和良好的据枪稳定性(66)使其在中近距离交火中表现突出,配合较快的射速(740发/分),能有效压制敌人并保证命中率。尽管操控速度偏慢、弹匣容量常规、远距离作战能力有限,但在适合的场景下(如巷战、室内攻防、中距离架点)能发挥显著作用。是一把定位明确、短板与优势均较为突出的战术型突击步枪。

适合玩家:中阶玩家/团队突击手:较高的后坐力控制和稳定性降低了操作门槛,中阶玩家能快速掌握其弹道规律;适合在团队中承担“近距离突破”“火力支援”角色,利用射速和稳定性压制敌方掩体后的目标。
偏好稳扎稳打打法:尽管操控速度(33)偏慢,但稳定的弹道和精准度更适合“架点防守”或“中距离对枪”,适合不依赖快速身法、注重射击精准度的玩家。
不适合玩家追求极限机动性玩家:较低的操控速度(33)导致持枪跑图、开镜速度较慢,不适合喜欢“游走突袭”“快速转点”的激进打法玩家。
远距离狙击偏好者:29米优势射程在远距离作战中伤害衰减明显,难以与高射程枪械抗衡,不适合依赖远距离精确射击的玩家。
【弹道体现】

从图中可以看出,在没任何压枪的情况下后坐力降低很多,实际压枪非常简单压,稍微往下一点就能弹道非常稳定,大家可以适当调整自己习惯的垂直灵敏度,这把枪有时候感觉比M4的改枪还要强悍!

手感与总结:改装版KC17突击步枪手感“稳扎稳打”,高后坐力控制(88)让连射时枪口几乎不跳,弹道集中易控;射速(740发/分)带来轻快的射击节奏,但操控速度(33)偏慢,持枪移动和开镜稍显沉缓;据枪稳定性(66)良好,瞄准状态下准星稳,适合中近距离架点或精准连射,整体是一把**“易上手、低容错、强调稳控”**的枪械,新手也能快速适应。
以上就是改装版KC17突击步枪强横改装全部内容!如果大家有想法,欢迎去评论区留言,轩辕也会跟大家一起交流互动的!点赞关注,咱们下期见~
以上就是三角洲行动【全面战场】KC17强势改装 射速快又稳纵横全面战场不是梦!相关内容。
相关资讯